Break on A.I.

Risk, traceability, and what happened before the commit

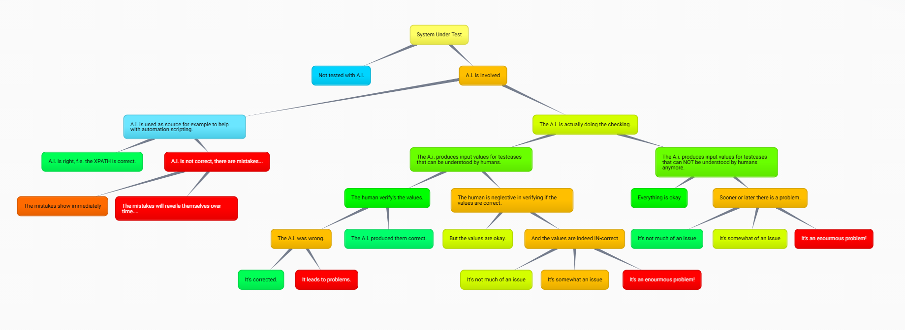
If you are using A.I. in a project, you will have to know where the risks are and how much risk is introduced by using it. Understanding the code 100% is different from letting the A.I. produce code lines while you cannot fully follow how or what it did to get it working.

So you need to log or monitor in some way what happened before a certain commit, right?

Second Part · Adjustable View

How much of this is really AI, understood, and working?

A polished comparison block with three live sliders, so you can set the score yourself and instantly show how scripted, understood, and functional the result feels.

First column

Scripted with A.I.

Set the percentage based on measurable facts about how many lines were altered or created with A.I.

50% Current level
0% 20 40 60 80 100%
Second column

I understand the code

Set how strongly the code is understood, from 0% to 100%, with the same clean step-based slider.

70% Current level
0% 20 40 60 80 100%
Third column

The functionality works

Score the actual result. If the functionality works from end to end, slide it up. If not, bring it back down.

80% Current level
0% 20 40 60 80 100%
Fourth column

Impact scope

Indicate whether this functionality stands on its own or whether it can influence connected parts of the software.

Fifth column

Implementation profile

Classify the implementation by level and by size so the context around the change is clear.

Plot the current implementation risk

Use the values above and plot a single point. Lower AI exposure, stronger understanding, working functionality, isolation, and smaller implementation scope push the point toward safer territory.

No point plotted yet.
Higher uncertainty More controlled
Low impact High impact
Green Orange Red Dark red Black